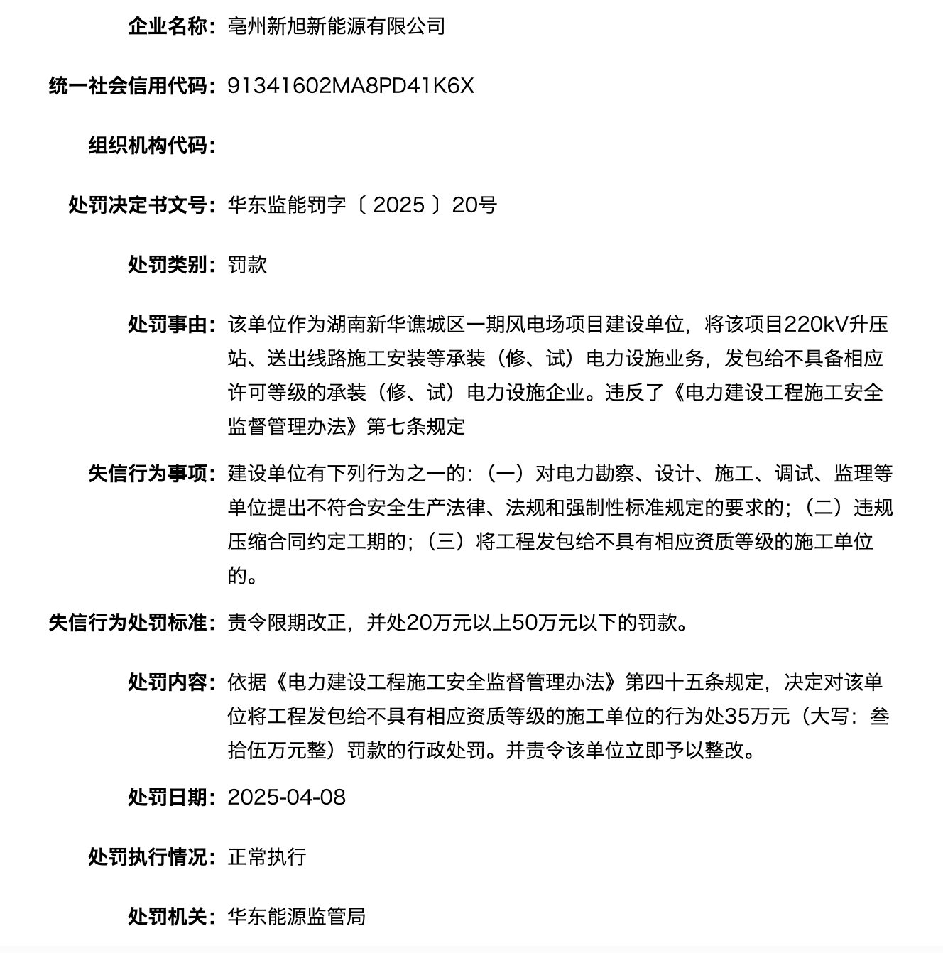
近日,国家能源局资质和信用信息系统披露处罚信息显示,亳州新旭新能源有限公司,作为湖南新华谯城区一期风电场项目建设单位,将该项目220kV升压站、送出线路施工安装等承装(修、试)电力设施业务,发包给不具备相应许可等级的承装(修、试)电力设施企业。违反了《电力建设工程施工安全监督管理办法》第七条规定。
依据《电力建设工程施工安全监督管理办法》第四十五条规定,华东能源监管局决定对该单位将工程发包给不具有相应资质等级的施工单位的行为处35万元(大写:叁拾伍万元整)罚款的行政处罚。并责令该单位立即予以整改。
天眼查信息显示,亳州新旭新能源有限公司,成立于2022年,中国核工业集团成员,位于安徽省亳州市,是一家以从事电力、热力生产和供应业为主的企业。















