网红“猫一杯”被全网封禁,其代言问题也遭到市场关注。
日前,有多家媒体曝出,网红“猫一杯”与智己汽车曾合作拍摄宣传视频,并用于社交平台广告宣传。部分UP主也发布视频,“猫一杯签约智己汽车代言,智己不走寻常路的流量方式”。
对此,4月15日上午,智己汽车在微博上回复称,“猫一杯签约智己汽车代言的传闻,系不实信息。我司从未与‘猫一杯’有任何官方代言合作,相关素材为2023年媒体合作商配赠送资源。”

智己最新回应
从未与“猫一杯”有官方代言合作
因疑似由“猫一杯”代言,智己汽车又“出圈”了!
近期,有多家媒体曝出网红“猫一杯”与智己汽车之间的互动。其中,一份宣传视频引发市场关注。“猫一杯”与智己LS6共同出镜,相关素材应用于微信朋友圈广告等渠道。


而在“猫一杯”口碑全面坍塌之际,此段视频也被B站UP主称为“智己不走寻常路的流量方式”。部分微博大V也表示,“有点心疼智己,才和猫一杯合作没多久也翻车了”。

对此,智己汽车方面回应称,“猫一杯”签约智己汽车代言的传闻,系不实信息。我司从未与“猫一杯”有任何官方代言合作,相关素材为2023年媒体合作商配赠送资源。另,文中所配素材为数月前已下架的素材(海报的价格也与目前的价格不符)。
不过,该条回应同样遭到了网友的追问:“‘相关素材为2023年媒体合作商配赠送资源’。哪家媒体?”亦有网友点评称,猫一杯短视频单推合作费用不菲,“如果真是合作商赠送的,那建议你们要查一下相关负责人”。
作为造车“新兵”,近期智己频繁登上微博热搜,引发网友关注。
此前,由于在4月8日的发布会上误标小米汽车参数,智己汽车CEO刘涛发文“诚挚道歉”,但遭到了小米方面的“硬刚”。4月8日晚到9日凌晨期间,小米公司发言人接连推送三条微博,敦促智己汽车道歉,表示并不认可刘涛的个人道歉行为。或是迫于压力,智己汽车和刘涛共三次公开道歉。
另外,刘涛在发布会上的一段“煽情演讲”,也遭到大量网友的吐槽。其中,刘涛提到���有团队成员“错过自己孩子的出生”“四连阳坚守在工作第一线”“将孩子送去寄宿一周见一次”等,相关图片广为流传。
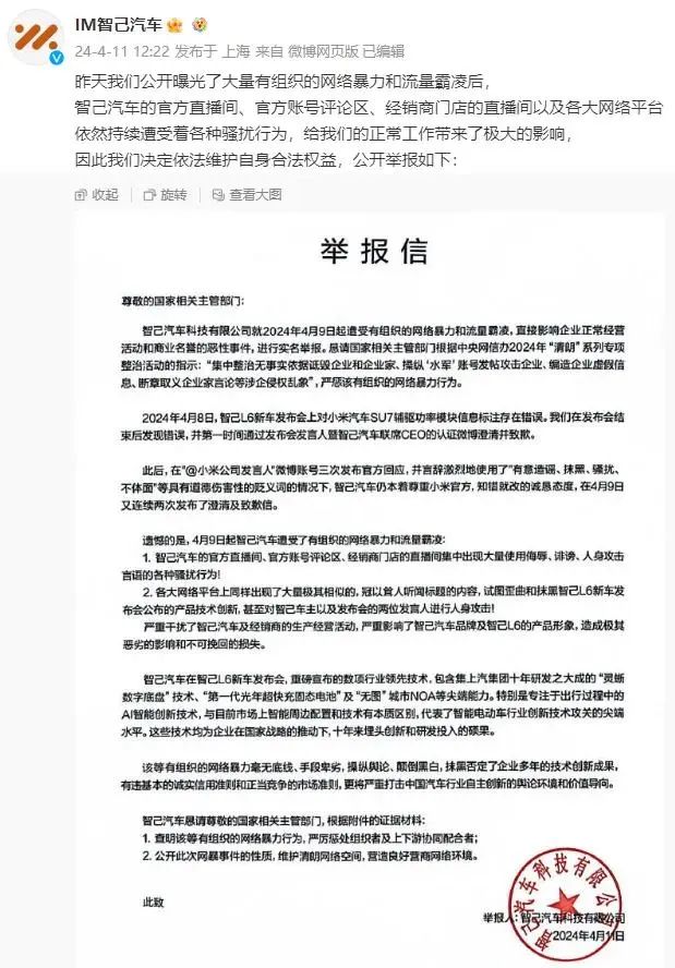
4月11日,智己汽车发布举报信称,公司就4月9日起遭受有组织的网络暴力和流量霸凌,直接影响企业正常经营活动和商业名誉的恶性事件,进行实名举报。

据悉,智己汽车成立于2020年12月,是一家由上汽集团、张江高科和阿里巴巴集团共同打造的全新用户型汽车科创公司。智己汽车创始轮融资规模达到100亿元,是国内首个创始轮即达百亿量级的汽车科创公司。
“猫一杯”遭全网封禁
杭州警方披露更多细节
说罢智己汽车,再来回顾一下“猫一杯”事件以及近期进展。
Thurman猫一杯,自媒体创作者。截至2024年2月19日,“猫一杯”哔哩哔哩粉丝数达465.6万人,抖音粉丝数达1873.3万人。
2月16日,“Thurman猫一杯”发布了一则视频,称她在法国巴黎拾到两本国内一年级的寒假作业,并隔空喊话“一年级八班秦朗”。2月19日晚,“Thurman猫一杯”声称已找到孩子妈妈,网友仍表示质疑。此后,有关部门介入调查“秦朗巴黎丢寒假作业事件”。

4月12日,杭州市公安局西湖区分局公告称,为吸粉引流,网民“Thurman猫一杯”与同事薛某共同策划、编造“拾到小学生秦朗丢失的作业本”系列视频脚本造成恶劣影响。公安机关已依法对徐某某、薛某及二人所在公司作出行政处罚。

4月12日,公安部公布了10起打击整治网络谣言违法犯罪典型案例,其中位列第一的就是“寒假作业丢巴黎”摆拍引流案。
4月13日,微信官方表示,对“Thurman猫一杯”视频账号封号处置。抖音、微博、小红书、哔哩哔哩也相继对其账号进行永久封禁。
据央视新闻报道,杭州市公安局西湖区分局网络警察大队大队长赵志超介绍称,“在受立案工作之后,我们也查了相关符合秦朗年龄段的小学生有没有出境。从查询的结果看,没有符合相关秦朗小学生出境的情况,更加坚定了我们(认为)该条视频涉嫌网络造谣的信心。”
“他们在一月底的时候杜撰了这么一个段子。当时他们春节在哥斯达黎加、日本、巴黎都有拍摄任务。在其他拍摄任务的间隙,在一家巴黎的咖啡厅内录制了该段视频,通过自己手机拍摄了该段视频。回到中国后,在各个平台上传了该段视频。”赵志超称。
另外,2月17日,江苏南通杨某曾在“猫一杯”视频评论区假冒“秦朗舅舅”进行引流并进行造谣、摆拍、直播,引发“全网寻人”行动,4月7日,江苏南通公安机关已对杨某处以行政处罚,账号已关停。
警方提醒广大网友,对于恶意炒作编造散播网络谣言或虚假信息,扰乱公共秩序的违法犯罪行为,公安机关将坚决依法打击。
值得关注的是,“猫一杯”自己的商业版图也颇为庞大。天眼查显示,“猫一杯”实名徐某艺直接关联5家企业,其中4家为存续状态,包括广州赫曼网络科技有限公司、瑟曼网络科技(广州)有限公司、豚鼠米妞(深圳)投资发展有限公司等。天眼图谱信息显示,通过直接或间接持股,徐某艺拥有12家企业实际控制权。














