2月6日,国家能源局发布的《电力市场信息披露基本规则》指出,按照信息公开范围,电力市场信息分为公众信息、公开信息、特定信息三类。公众信息是指向社会公众披露的信息,公开信息是指向有关市场成员披露的信息,特定信息是指根据电力市场运营需要向特定市场成员披露的信息。
以下为原文

国家能源局关于印发《电力市场信息披露基本规则》的通知
国能发监管〔2024〕9号
各省(自治区、直辖市)能源局,有关省(自治区、直辖市)及新疆生产建设兵团发展改革委,天津、内蒙古、辽宁、上海、重庆、四川、甘肃、广西工业和信息化主管部门,北京市城市管理委员会,各派出机构,国家电网有限公司、中国南方电网有限责任公司、内蒙古电力(集团)有限责任公司,北京、广州电力交易中心,各相关发电企业、电力交易中心:
为贯彻落实党中央、国务院进一步深化电力体制改革、加快建设全国统一大市场的有关精神,统一全国电力市场信息披露机制,进一步满足市场经营主体信息需求,维护市场经营主体合法权益,国家能源局研究制定了《电力市场信息披露基本规则》,现印发给你们,请遵照执行,并转发相关市场经营主体。
国家能源局
2024年1月31日
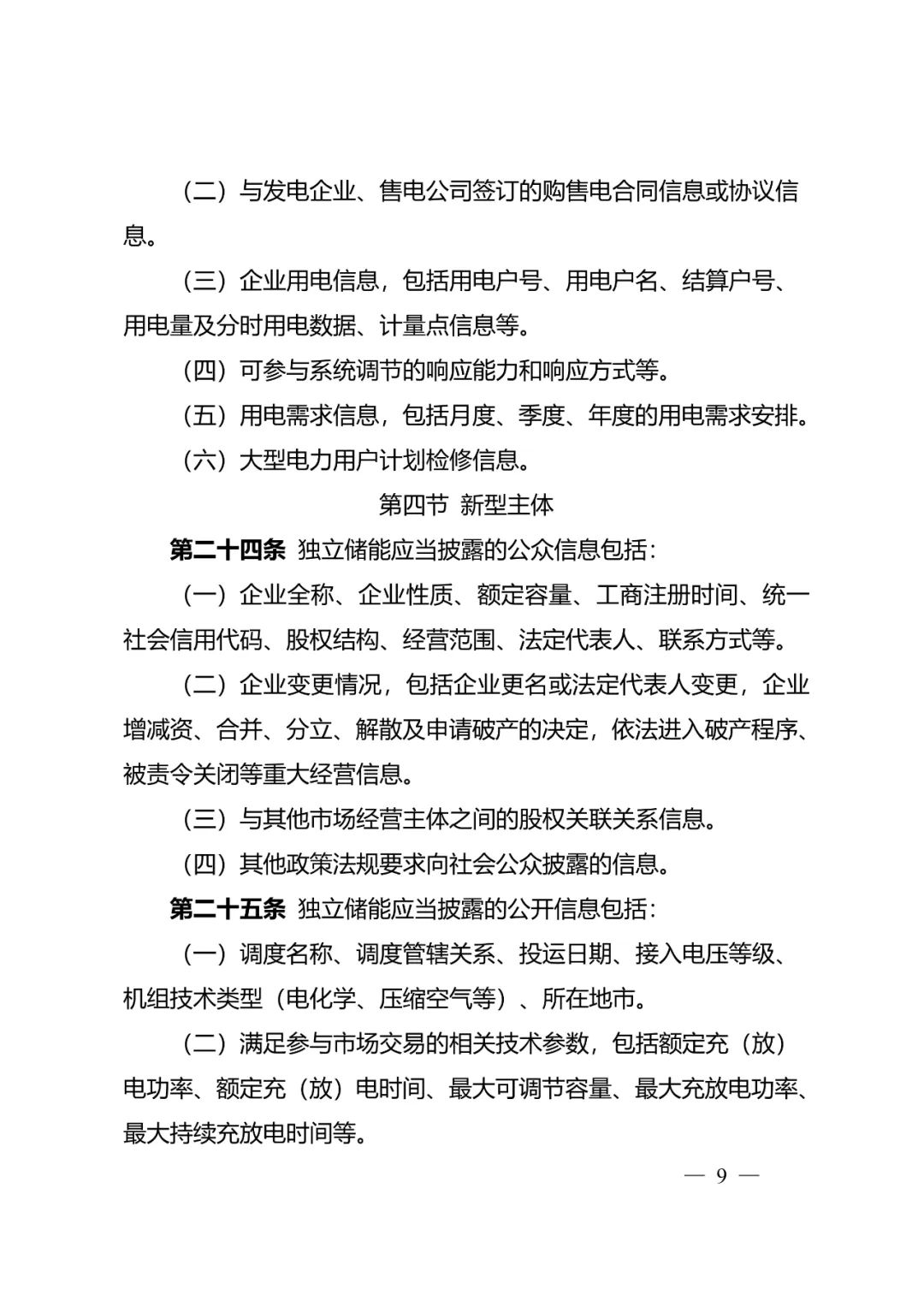
附件:电力市场信息披露基本规则














































