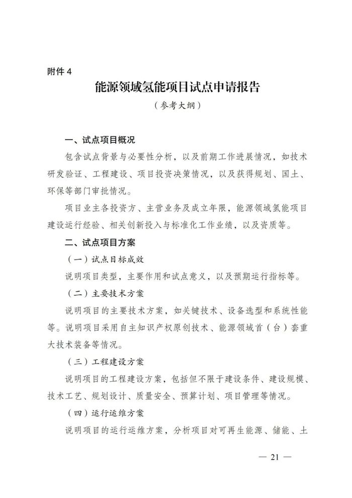
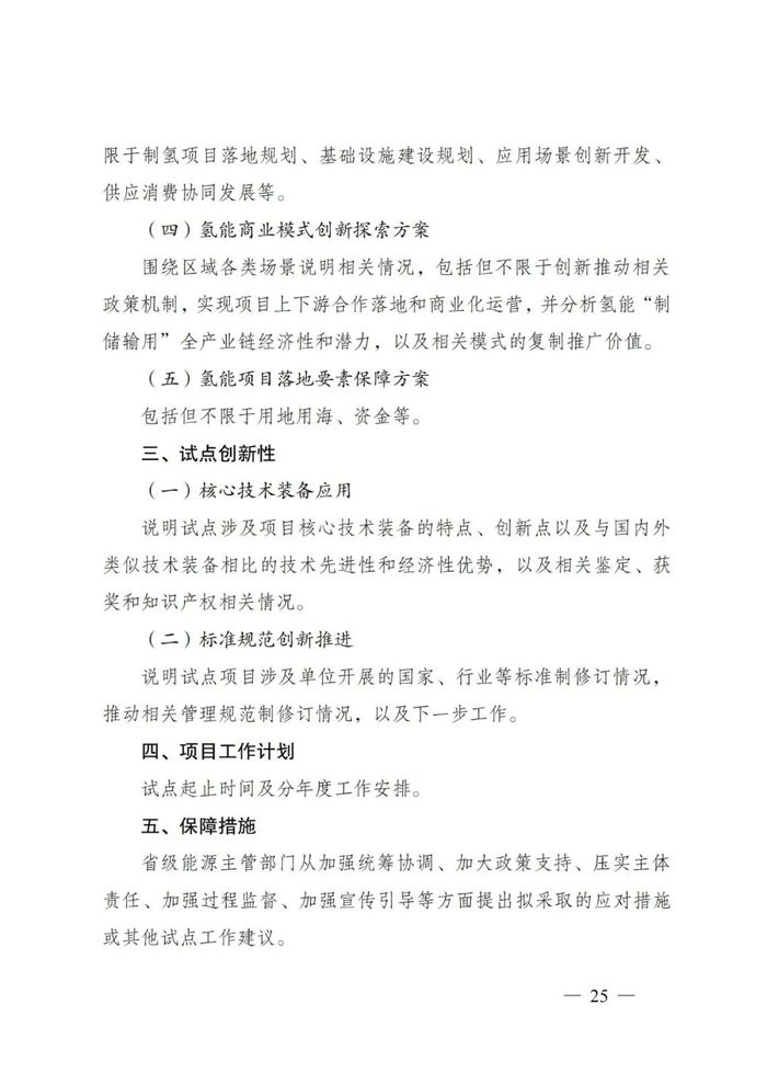
国家能源局发布关于组织开展能源领域氢能试点工作的通知,国家能源局将遴选部分项目和区域开展氢能试点工作,进一步推动创新氢能管理模式,探索氢能产业发展的多元化路径,形成可复制可推广的经验,支撑氢能“制储输用”全链条发展。


























国家能源局发布关于组织开展能源领域氢能试点工作的通知,国家能源局将遴选部分项目和区域开展氢能试点工作,进一步推动创新氢能管理模式,探索氢能产业发展的多元化路径,形成可复制可推广的经验,支撑氢能“制储输用”全链条发展。


























【责任编辑:李扬子】


扫描二维码关注"中国能源报"官方微信