近日,苏州车主陈先生向澎湃公众互动平台“服务湃”(https://tousu.thepaper.cn)投诉称,他花费40余万元购买的奥迪A6插电混动汽车,从提车开始一直存在油箱气压异常导致加油频繁“跳枪”的故障,两年内经历9次检修仍未解决。
陈先生质疑车辆存在设计缺陷并要求退换但遭到拒绝。苏州中迪奥迪4S店回应称,陈先生的车辆是以公司名义购买,不适用“三包法”退换条款,且实际仅进行过两次“正式维修”,其余进店记录属“问题反馈”。4S店工作人员称,“跳枪”问题不影响行驶安全,并提出延长质保等补偿方案。但陈先生拒绝了该方案,目前尚未达成一致。

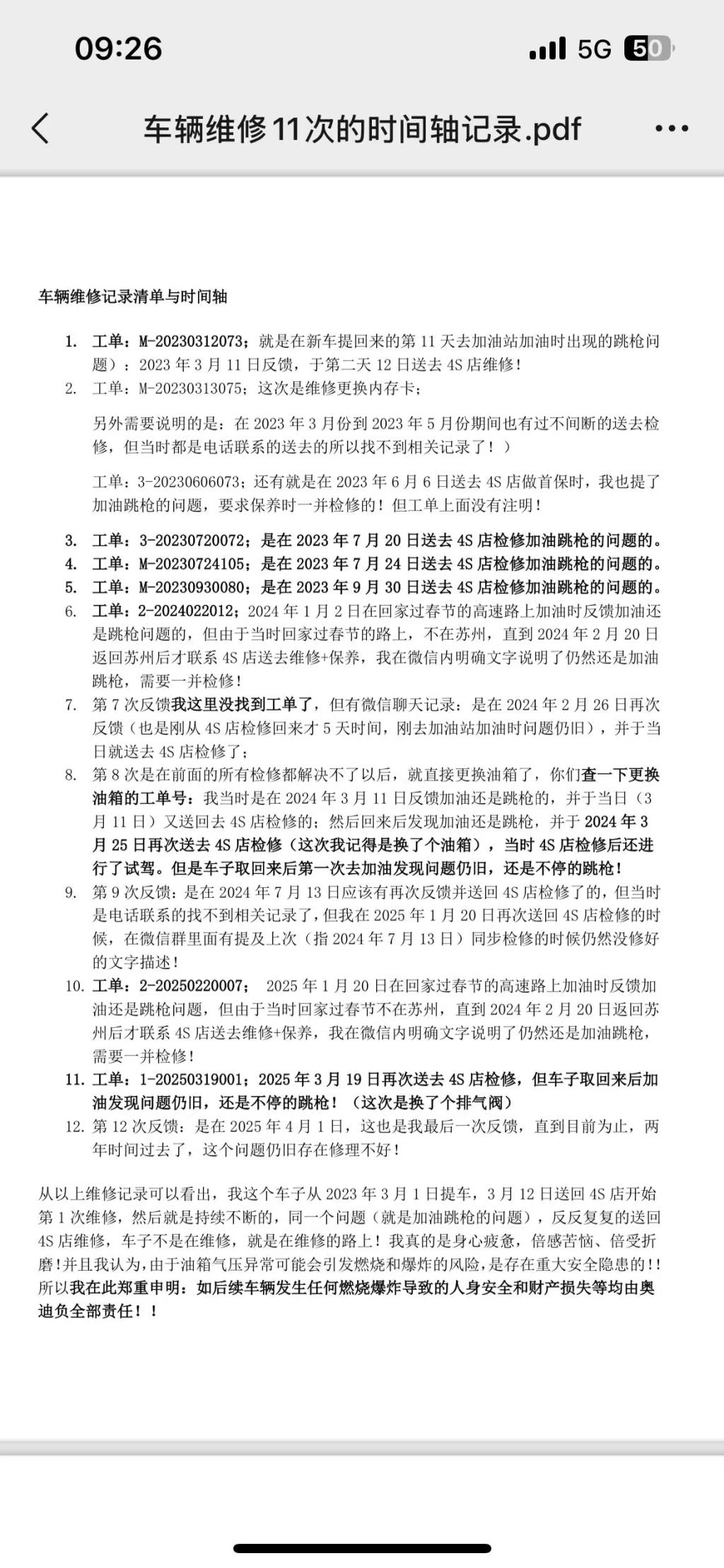
陈先生整理的车辆维修记录。受访者供图
新车加油屡现“跳枪”故障,维修两年未果
陈先生介绍,2023年2月28日,他在苏州中迪奥迪4S店购入一辆奥迪A6插电混动汽车,提车后首次加油时由于油箱气压异常导致油枪频繁跳闸,无法正常加满油。
据陈先生提供的维修工单显示,他于2023年3月11日将上述问题进行了反馈,并将车辆送往4S店进行检修,4S店经检测认定为“油箱里带有通风系统,燃油蒸气会导致跳枪”。
“每次加油都提心吊胆,加油站甚至不敢给我加满油,担心油箱气压过高引发燃烧或爆炸风险。”陈先生表示,由于他购买车型为油电混动,多数时间在使用电机行驶,但是偶尔需要加油时,仍会出现跳枪问题。为此,在过去的两年时间里,他曾多次前往4S店就此问题进行维修。陈先生提供的工单显示,自2023年3月至2025年3月两年时间内因“跳枪”问题向4S店报修11次,先后进行了9次检修,但油箱加油跳枪的问题始终得不到解决。
陈先生认为,根据《家用汽车产品修理更换退货责任规定》第二十二条,同一质量问题累计修理超4次或涉及安全性能故障修理2次未解决的,消费者可要求退换车,“但4S店以‘该车以公司名义购买,不适用于家用汽车退还规定’为由,拒绝了我退车的要求”。
陈先生说,他的车虽以公司名义购买,但实际使用频率较少,依据《消费者权益保护法》第二十四条和《市场监督管理投诉举报处理暂行办法》第十五条,仍应享有消费者权益。此外,故障首次发生在新车质保期内(提车第二周),“即便质保期已过,车企也应对质保期内出现的故障负责”。陈先生质疑4S店偷换“维修定义”,消极拖延问题,希望尽快按照有关规定退换车辆。

陈先生提供的部分维修工单记录。受访者供图
回应:仅两次“正式维修”,公司购车不适用三包
接到陈先生投诉后,澎湃新闻联系了苏州中迪奥迪4S店,相关负责人表示,陈先生的车辆实际维修记录仅为两次:2024年更换油箱、2025年3月更换排气阀,其余进店记录属“问题反馈”,不纳入维修范畴。
该负责人称,陈先生的车辆是以公司名义购买,根据汽车“三包法”,“专用车辆不享受退换车权益,仅提供包修服务”。
对于陈先生质疑的安全隐患,4S店解释称,“跳枪”问题仅影响加油体验,不影响行驶安全,目前4S店已提出延长质保、赠送保养、申请厂家专家检测等补偿方案,但均被消费者拒绝,“车主近期拒绝车辆检测,我们无法确认故障是否仍存在”。
对此,陈先生表示坚持要求奥迪退换故障车,若继续进行维修,则需保证一次性修好,“他们不能这样无休止地维修下去,影响我车辆正常使用”。
目前,双方尚未就赔偿方案达成一致。
律师:消费者有权从合同履约角度要求退换车
对此,陕西恒达律师事务所高级合伙人、知名公益律师赵良善认为,从陈先生反馈情况和维修记录来看,车辆多次加油跳枪确实存在,实属车辆故障,即车辆存在质量问题。根据《家用汽车产品修理更换退货责任规定》第二十二条规定,同一质量问题累计修理超4次或涉及安全性能故障修理2次未解决的,消费者可要求退换车。4S店对维修次数存疑,称实际维修记录仅为两次,其余进店记录未被纳入维修范畴。判断这些进店记录是否属于维修,关键在于认定每次进店时,4S店是否针对车辆问题进行了实质性的维修操作,如更换零部件、进行系统调试等。如果4S店只是简单检查,车辆并不存在问题,则属于陈先生假想的问题,届时,不计入维修记录;但如果进行了相应维修操作,即便未达到解决问题的效果,也应被计入维修次数。
此外,4S店以“该车公司名义购买,不适用家用汽车退还规定”为由,拒绝了退车要求。所以,该事件中的争议焦点在于消费者身份认定。
赵良善说,原国家质量监督检验检疫总局发布的“三包”规定中明确了“汽车三包政策”,针对的是消费者为生活消费需要而购买和使用的乘用车。企事业单位、政府机关为生产公务等购买的汽车是不包括在汽车三包范围内的。但是在现实生活中,很多老板为了抵税,以自己公司名义购买汽车,但实际上就是自己在用,并没有给单位办公用,类似这样的车本身是非营运性车辆,并不是真正意义上的“公司车辆”,这就不应该简单地来看待车辆仅仅是公司名义买的,就不适用三包法。
赵良善表示,即使无法证实陈先生使用车辆的消费者身份,即车辆被认定为公司车辆,仍可根据《民法典》第五百六十三条规定,当事人一方迟延履行债务或者有其他违约行为致使不能实现合同目的的,当事人可以解除合同。陈先生有权从合同履约角度要求退换车。














