
李女士的换货记录。(来源:受访者)
信网4月18日讯 对盲盒玩家来说,拆盒瞬间的惊喜能让人心情愉快。李女士买的泡泡玛特盲盒,前后折腾了三个月,来回换了6次货。让李女士不满的是,当她第7次因为盲盒瑕疵提出换货时,泡泡玛特拒绝了她的要求,表示能给15元优惠券做补偿。
盲盒手办换了6次
李女士是泡泡玛特的忠实粉丝,这些年在盲盒上花了不少心思,前前后后也花了1万多。2024年12月,李女士又在泡泡玛特的官方小程序“泡泡玛特抽盒机”上买了几个单价69元的盲盒及手办。虽然盲盒的有趣之处就在于拆开包装才知道自己买的是什么,可当李女士看到自己买的手办是个“花脸娃娃”的时候,她还是不愿接受。
“这是KUBO呼吸感应系列手办,手办的名字叫绵绵。手办的脸上有小划痕,还有胶水留胶,很不好看。”李女士说,对盲盒玩家来说,手办精致与否是很重要的,因此她联系客服要求换一个同款盲盒。让她没想到的是,换货变成了循环,因为换回来的盲盒总是存在各种各样的问题:“有留胶的,有溢胶的,还有表面是坑坑洼洼不平整的。”从第一次收到盲盒到今年3月,李女士已经换过了6次盲盒。
最后一次收到换回来的盲盒,因为手办仍然有做工上的瑕疵,李女士再次要求换货,但这一次客服拒绝了她的要求,表示李女士的情况已经经过了特殊处理,目前只能补偿她15元优惠券。“买的东西有问题,要求换货,这有什么不对?泡泡玛特的特殊处理又是怎么回事?”
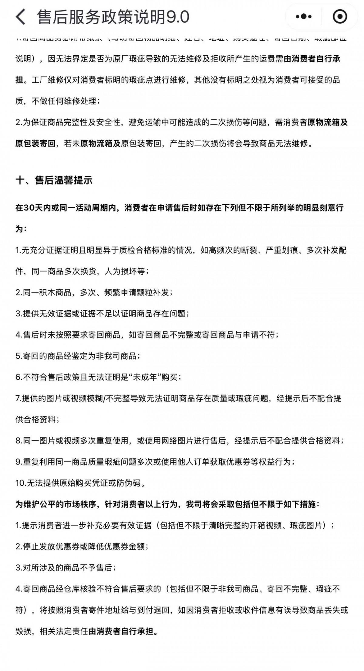
泡泡玛特对瑕疵换货有明确规定
在“泡泡玛特抽盒机”上,有商家制定的关于盲盒售后规则,其中对于瑕疵的认定有明确说明,例如正面能看到至少一个刮花或者脏污油污,正面面部至少有一处上色不良、凸点颗粒、气泡、胶水、掉漆的,消费者都可以凭瑕疵图片或者视频进行售后。
但与此同时,泡泡玛特还规定,如果消费者在申请售后时存在同一商品多次换货等行为,泡泡玛特也会采取不予售后等措施。只不过,换了多少次货会被认定为“多次换货”,售后政策里没有明确说明。
信网也就李女士遇到的问题联系了泡泡玛特客服,工作人员表示关于盲盒瑕疵的投诉并不多,如果商品有问题,肯定会第一时间联系消费者处理,但对于李女士的换货申请被拒绝一事,工作人员称:“每位用户具体的情况还是需要具体分析,我们都会尽量满足消费者的要求,或提出其他解决方案可供选择。”工作人员提出会有专员来解答李女士的问题。
盲盒也应有质量要求
青岛市网络纠纷人民调解委员会AI调解员评析,根据《中华人民共和国消费者权益保护法》第二十四条的规定,如果泡泡玛特提供的商品或服务不符合质量要求,消费者李女士有权依照国家规定或双方当事人的约定退换货物,或者要求经营者履行更换、修理等义务。如果泡泡玛特不允许继续换货,可能违反了上述规定的退款、更换或修理的责任。
北京浩天(青岛)侓师事务所刘阿辉律师认为,泡泡玛特作为生产厂家,应对自己生产的产品负责,确保其质量和性能满足消费者的合理期望。而如果相同或类似产品被反映存在普遍的质量问题,厂家应考虑改进工艺或者召回不合格产品。
而作为消费者的一方,可以保留好自己要求换货的凭据,要求商家提供符合标准的产品和服务,除此还可以主张不合格产品给自己带来的实际损失。(李如艺)


泡泡玛特的售后政策说明。(来源:受访者)














