日前,围绕“消失的董事会”和股东之间的股权违规转让纠纷,个人系公募淳厚基金陷在舆论的漩涡之中。
9月14日,上海证监局接连公布了8张罚单,针对淳厚基金董事长贾红波、总经理及第一大股东邢媛、第二大股东柳志伟、第三大股东李雄厚、第四大股东董卫军等。
在8张罚单中,董事长贾红波被认定为不适当人选,总经理邢媛被采取监管谈话举措,大股东邢媛、二股东柳志伟、三股东李雄厚以及四股东董卫军均被采取责令改正并限制股东权利措施。监管要求,上述被处罚人需在30个工作日内改正,在改正违法行为前不得行使股东表决权、分红权、优先认购权、查阅复制权及公司章程规定的其他股东权利。
此外,第二大股东柳志伟还需要在60个工作日内将其持有的淳厚基金全部股权转让给合格的受让人。在全部股权转让完成前,不得行使股东表决权、分红权、优先认购权、查阅复制权及公司章程规定的其他股东权利。

图:上海证监局9月14日公布8张关于淳厚基金的罚单 来源:上海证监局网站
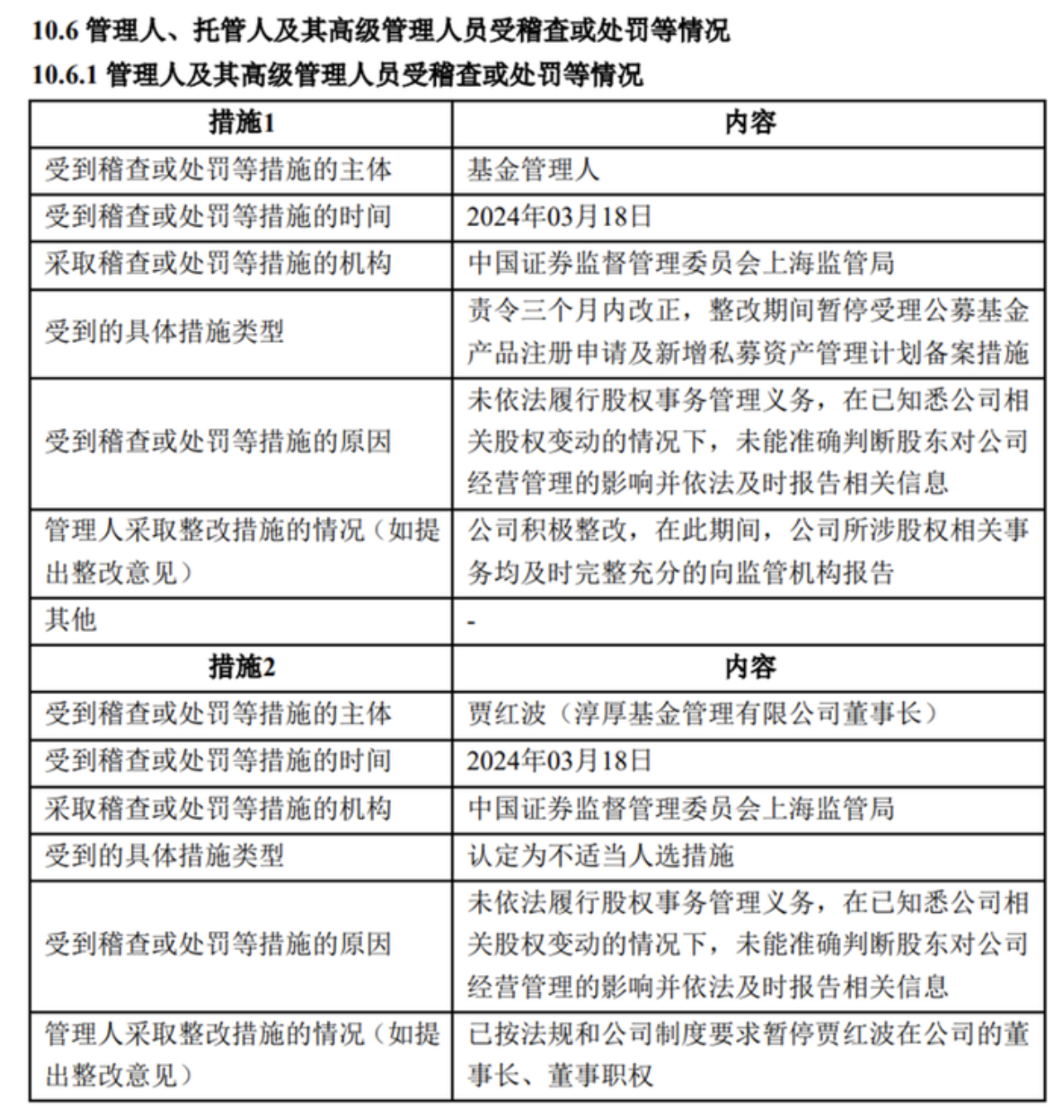
8月31日上午,淳厚基金如期发布的基金2024年中报直言“公司董事会无法有效召开”。界面新闻记者翻阅发现,在中报的重要提示部分,缺少了董事长签发的内容。
此外,中报还披露了公司及董事长贾红波在今年3月18日被上海证监局处罚,事由为“未依法履行股权事务管理义务,在已知悉公司相关股权变动的情况下,未能准确判断股东对公司经营管理的影响并依法及时报告相关信息”。
对此,上海证监局责令淳厚基金三个月内改正,整改期间暂停受理公募基金产品注册申请及新增私募资产管理计划备案措施,同时认定董事长贾红波为不适当人选。淳厚基金在中报中表示,已按法规和公司制度要求暂停贾红波在公司的董事长、董事职权。

图:基金中报披露了公司管理人及董事长收到的2张罚单 来源:基金中报
天眼查app数据显示,淳厚基金成立于2018年11月份,注册资本为1亿元人民币。这家个人系公募共有六位个人股东,邢媛为法人兼总经理职务,持股比例为31.2%,柳志伟持股比例为26%,李雄厚、李文忠、董卫军、聂日明持股比例分别为21%、10%、10%、1.8%。
2022年3月,时任董事长的李雄厚与柳志伟私下签署股权买卖协议,将手中的股份以较高溢价全部转让给柳志伟。李雄厚的老部下董卫军也将手中10%的股权转让给柳志伟。协议同时约定了转让李雄厚、董卫军股权对应的董事权利。转让完成后,柳志伟的持股比例将从原先的26%大幅增长至57%,成为淳厚基金的第一大股东。
随后,柳志伟开始重组董事会,又引入贾红波为新任董事长,李银桂担任副董事长。贾红波有着丰富的公募基金从业经历和监管经验,曾担任中国光大银行资产管理部副总经理,中国基金业协会秘书长,于2020年出任前海开源基金总经理,2021年任汇安基金首席执行官,2022年加入淳厚基金任董事长。
2023年5月,柳志伟打算将淳厚基金的股权私下转让给“和合系”林强。后因林强涉嫌非法集资被立案,与柳志伟的交易亦被监管知晓并介入调查。
根据中报,上海证监局认定淳厚基金股权买卖交易违规,责令基金管理人三个月内改正,要求股权归位。但截至目前,整改期限已过,股权归位未能完成。
8月31日,淳厚基金公告称在整改期间发现了柳志伟的三张身份证(包括两张内地、一张香港身份证)。淳厚基金认为,柳志伟涉嫌利用多重身份进行司法套利、监管套利等一系列较为严重的违法违规行为,公司已将相关身份证情况上报监管层。公告还表示,为切实有效保障公司所有持有人利益不被上述涉及问题所侵害,自发现该事宜以来立即切实全面做好了与该名股东及其关联人员的风险隔离切割措施。
9月17日,淳厚基金的官方微信公众号上发布了《邢媛关于公司股权转让、董事会无法有效召开、信息披露等有关情况的申明》,文中提到,在柳志伟成为第一大股东后,强势告知邢媛已实际控股公司,并计划收购邢媛持有的股权。在柳志伟及其背后复杂的人脉社会关系施压下,邢媛仅同意意向卖出10%的股权并仅收取了首付款。
关于公司董事会无法有效召开,邢媛表示,柳志伟目前身居境外,其通过股权转让引入董事会的成员聂日明、董卫军,实际上在董事会代表柳志伟的利益。邢媛称,她曾多次向中国证监会和上海证监局报告,在监管机构未能正式书面明确告知公司董事会成员均无问题并可适格履职的情况下,为了保护公司持有人利益,避免公司业务遭受结构化发行业务及人员干扰,董事会实际无法有效召开。
此外,淳厚基金同日发布临时公告称,公司的高管、投研团队和员工一直较为稳定,无任何经营风险。
公开数据显示,截至2024年二季度,淳厚基金的公募非货管理规模为352.94亿元,在全市场22家个人系公募基金公司中排在第六位。
合规风控是金融机构坚守的生命线,而对于个人系公募而言,合规更是重中之重。 这场旷日持久的股权纠纷仍在持续,对于淳厚基金而言,能否和上述股东做好风险隔离、保护投资者的利益,仍是基民最关系的问题。














