9月6日盘后,证监会发布《证监会系统离职人员入股拟上市企业监管规定(试行)》,引起市场关注。
来源:公众号据悉,为进一步加强证监会系统离职人员入股拟上市企业的管理,维护资本市场的公开、公平、公正,证监会发布上述规定。实际上,早在2021年5月,证监会就专门出台《监管规则适用指引—发行类第2号》(以下简称《2号指引》),要求中介机构穿透核查证监会系统离职人员股东,存在利用原职务影响谋取投资机会、在禁止期内入股等不当入股情形的,必须严格清理。
此次,则是在上述基础上的强化,即在吸纳《2号指引》的主要内容外,新增三方面规定:
一是拉长离职人员入股禁止期。将发行监管岗位或会管干部离职人员入股禁止期延长至10年;发行监管岗位或会管干部以外的离职人员,处级及以上离职人员入股禁止期从3年延长至5年,处级以下离职人员从2年延长至4年。
二是扩大对离职人员从严监管的范围。将从严审核的范围从离职人员本人扩大至其父母、配偶、子女及其配偶。
三是提出更高核查要求。中介机构要对离职人员投资背景、资金来源、价格公平性、清理真实性等做充分核查,证监会对有关工作核查复核。制度执行中,证券交易所向拟上市企业、中介机构等各方做好政策解读和引导等工作。
界面新闻注意到,在IPO公司中,确实有证监会系统内离职人员入股的情形。此前过会3年时间,提交注册2年半以上时间始终未果的影石创新,就有敏感股东入股的问题。
据悉,就在影石创新提交注册之后,证监会曾再下发问询,要求“补充说明间接股东陈斌截至目前持有发行人股份的情况,申报以来对外转让持股的背景、原因,对价支付情况及转让的真实性,是否存在利益输送或其他利益安排”。对此,坊间就传陈斌乃系统内离职人员。
来源:公告而后影石创新实际控制人刘靖康选择在朋友圈“吐言”,表示““敏感股东非审核岗,入股时出价最高(比深创投高50%),无利益输送;非隐瞒入股,《规定》是IPO申报后半年才出的,在《规定》出后一两个月内已给监管提交专项核查报告;一年半前已清理,现在自身每个月工资基本拿去还利息,利息一年七位数”,刘靖康还表示“不求批文,仅求公道定性”。
来源:网传界面新闻注意到,实际上在第三次问询中,监管层就已经让公司进行“股东核查”,无奈当时,影石创新并未有相关交代。
来源:公告浙江公司明泰股份,2023年2月28日获得受理,2024年4月7日终止,公司及保荐人浙商证券撤回了首发申请。公开报道显示,明泰股份在2019年9月突击入股中,4家机构隐涉3位证监会系统离职人员,消息一出一度引起市场对IPO进程的担忧。
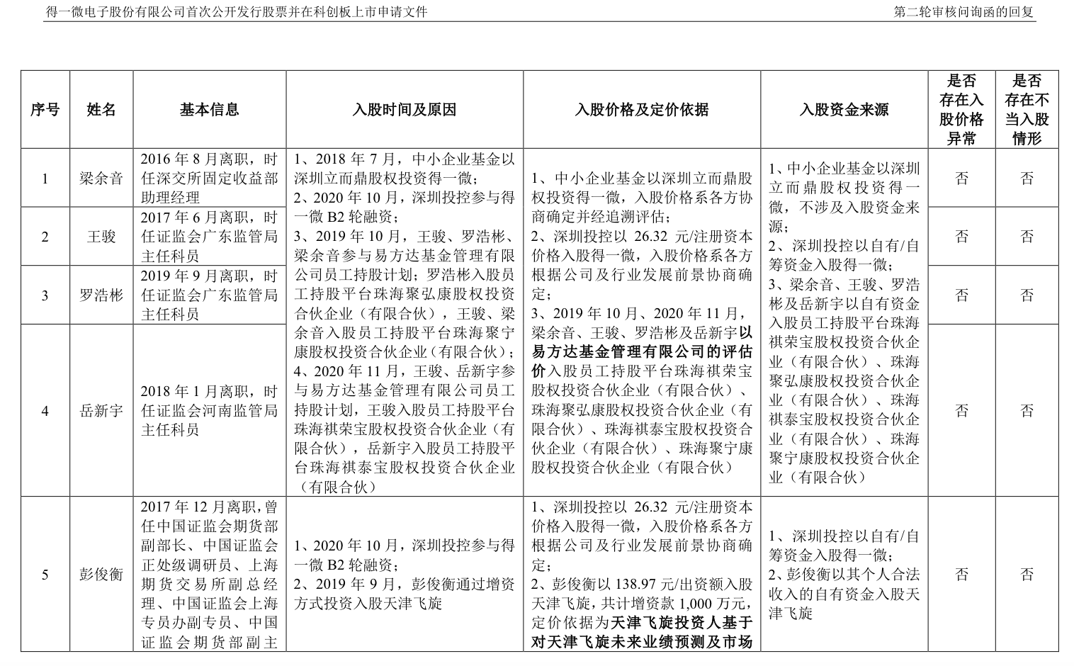
2024年3月30日得一微电以公司及保荐人撤回的方式终止IPO的得一微,在问询中,监管层就要求公司解释说明间接股东中存在8名证监会系统离职人员的具体情况。
来源:公告
来源:公告
来源:公告前券商首席经济学家李大霄告诉界面新闻记者,关于此自己以前也提了不少意见,支持政策的完善。其表示,新政策的出炉是好事情,对维护资本市场公开公平公正,有正面作用,也对加强离职人员的管理有帮助。同时从细节上看,非关键岗位和关键岗位也有所区别也较为合理。总的来说,对发行监管秩序,维护三公,规范市场,从严把好入口关是有好处的。














