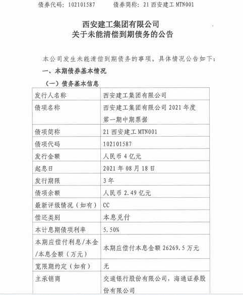
8月19日,西安建工集团有限公司(下称:西安建工)称,未能完成“21西安建工MTN001”本息的兑付。截至公告日,西安建工应偿付本息金额2.62亿元,债项余额为2.49亿元。

上海清算所网站显示,“21西安建工MTN001”发行于2021年8月17日,发行期限为3年期,交通银行为主承销商,海通证券担任联席主承销商,大公国际为主评级机构。
对于债务未能清偿的原因,西安建工解释“受宏观环境、行业下行及地产调控等因素叠加影响,目前公司应收账款回款滞后导致缺乏流动性资金,债券偿付压力较大”。
值得关注的是,8月16日盘后,大公国际再次调降西安建工主体及其发行的一般中期票据“21西安建工MTN001”债券信用等级至CC,评级展望为负面。
本次评级报告指出,因“21西安建工MTN001”到期日进一步临近,但西安建工仍未提供明确的偿债资金证明文件,同时西安建工及子公司多项负面事项仍未解决,上述情形对西安建工的信用水平产生重大影响。根据《大公国际跟踪评级管理制度》,启动不定期跟踪评级。
Wind数据显示,“21西安建工MTN001”为西安建工当前唯一存续债券,发行金额4亿元,期限3年,利率5.50%。
根据约定,“21西安建工MTN001”即将于2024年8月16日摘牌,并于8月18日完成最后一年利息及本金合计4.22亿元支付。
然而,临近到期,西安建工却在8月12日发布特别风险提示称,因公司流动性资金不足,应兑付的“21西安建工MTN001”本金及利息存在兑付风险。
“目前,公司正在全力推进项目回款、统筹资金安排,并将通过召开持有人会议等方式持续与债券持有人积极沟通债务解决方案,力争与债券持有人就兑付事宜达成可行方案。”西安建工12日公告中指出。
近半年,大公国际对西安建工主体信用等级进行了8次调整降级,仅八月就进行了6次降级。8月5日到8月21日之间,从BBB-下降到CC。
公开资料显示,西安建工集团有限公司成立于2009年6月,主要从事工程施工、物资销售、房地产开发、设计咨询和物业服务的业务。2017年9月,绿地控股以10.7亿元对西安建工进行增资并持有66%股权,成为绿地控股集团成员企业。
目前西安建工的控股股东是绿地控股的全资子公司绿地大基建,其持股比例为51%,西安市国资委作为实控人持股比例为33.99%。
2023年,西安建工实现营业收入141.89亿元,同比下降59.59%;净利润同比由盈转为亏损 9.07 亿元。同期,工程施工业务新签合同额为540.54亿元,同比下降50.23%。
截至2024年一季度末,西安建工账面总资产736.38亿元,较2023年末下降35.43%。总负债598.12亿元,资产负债率为81.22%。至4月30日,公司除债券外的其他有息债务逾期金额合计8.24亿元,且公司本部及子公司票据逾期仍存在。














