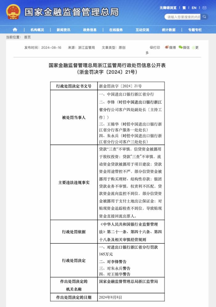
8月16日,国家金融监督管理总局浙江监管局行政处罚信息公开表显示,中国进出口银行浙江省分行被罚165万元。主要违法违规事实包括:贷款“三查”不审慎,信贷资金被挪用于股权投资;贷款“三查”不审慎,流动资金贷款被挪用于项目建设;贷款资金用途管控不严,部分信贷资金被挪用于购买理财、结构性存款;银团贷款业务不审慎,权责利不匹配,贷款资金流向监控不到位,部分信贷资金被挪用于支付土地出让保证金;对贴现资金追踪检查不到位,导致贴现资金直接回流出票人。

8月16日,国家金融监督管理总局浙江监管局行政处罚信息公开表显示,中国进出口银行浙江省分行被罚165万元。主要违法违规事实包括:贷款“三查”不审慎,信贷资金被挪用于股权投资;贷款“三查”不审慎,流动资金贷款被挪用于项目建设;贷款资金用途管控不严,部分信贷资金被挪用于购买理财、结构性存款;银团贷款业务不审慎,权责利不匹配,贷款资金流向监控不到位,部分信贷资金被挪用于支付土地出让保证金;对贴现资金追踪检查不到位,导致贴现资金直接回流出票人。

【责任编辑:李扬子】


扫描二维码关注"中国能源报"官方微信