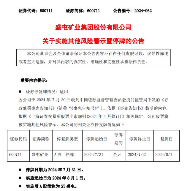
7月30日,盛屯矿业(600711)发布公告,称于2024年5月17日收到证监会厦门监管局《行政处罚事先告知书》的公告,并将实施其他风险警示暨停牌。
公告显示,盛屯矿业2021年12月至2023年上半年在与有关客户开展钴湿法冶炼中间品销售业务中,存在货物交付给相关客户时控制权并未实质转移而确认收入等行为,导致2021年年报涉嫌多计营业收入3.59亿元,多计利润总额1.94亿元,分别占当期披露金额的0.79%、7.15%;2022年年报涉嫌多计营业收入8414.90万元,少计利润总额1.39亿元,分别占当期披露金额的0.33%、18.20%;2023年半年报涉嫌少计营业收入7818.83万元,少计利润总额2295.69万元,分别占当期披露金额的0.59%、5.22%。2024年4月23日,盛屯矿业发布《关于会计差错更正的公告》,对涉及上述业务影响的相关定期财务报表数据进行了更正。
责任人方面,厦门监管局认为,盛屯矿业时任董事长、总裁张振鹏,知悉上述业务的交易模式,未关注会计处理准确性,签字确认上述报告真实、准确、完整,未勤勉尽责,涉嫌违反《证券法》第八十二条第三款的规定系直接负责的主管人员;时任董事长陈东,知悉上述业务的交易模式,未关注会计处理准确性,签字确认上述报告真实、准确、完整,未勤勉尽责,涉嫌违反《证券法》第八十二条第三款的规定,系直接负责的主管人员;时任财务总监翁雄,知悉上述业务的交易模式,未审慎关注会计处理,签字确认上述报告真实、准确、完整,未勤勉尽责,涉嫌违反《证券法》第八十二条第三款的规定,系直接负责的主管人员;时任总裁周贤锦,应知悉上述业务的交易模式,签字确认上述报告真实、准确、完整,未勤勉尽责,涉嫌违反《证券法》第八十二条第三款的规定,系其他直接责任人员。
厦门监管局决定:1、对盛屯矿业责令改正,给予警告,并处以300万元罚款; 2、对张振鹏、陈东、翁雄给予警告,并分别处以150万元罚款; 3、对周贤锦给予警告,并处以100万元罚款。


盛屯矿业表示,对上述事项带来的影响,向广大投资者致以诚挚的歉意。公司及相关责任人引以为戒,认真汲取教训,积极落实整改,切实加强相关法律法规、规范性文件、财务知识和会计准则培训学习,推动公司合规建设常态化,不断提高公司规范运作水平,切实维护公司及全体股东合法利益,推动公司规范、持续、高质量发展。
公开资料显示,盛屯矿业前身为雄震集团,2007年开始进军矿产领域。根据财报,盛屯矿业公司致力于能源金属资源的开发利用,尤其是新能源电池所需金属品种,重点聚焦于铜、镍、钴。2023年,该公司拥有每年10.2万吨铜、1.24万吨钴、33.2万吨锌、4.2吨镍的生产产能。














