5月27日,“母婴第一股”爱婴室召开2023年暨2024年第一季度业绩说明会,公司董事长施琼对门店关闭、大股东频繁减持、自有品牌发展情况等市场较为关注的问题作出回应。
2023年,爱婴室营业收入为33.32亿元,同比下降7.95%;归母净利润为1.05亿元,同比增长21.84%。

爱婴室称,营收下滑主要受出生率下滑及门店减少影响。2023年,公司主动关闭了部分“贝贝熊”品牌的低效门店。
业绩会上,有投资者询问收购贝贝熊对公司利润的影响。
施琼表示,公司于2021年四季度收购贝贝熊,随后受人口出生率持续下滑、特殊原因影响,线下门店零售渠道销售承压,但租金、人力成本费用较为刚性,导致2021年归母净利润较同期下滑较明显,公司随即在2022年至2023年作出一系列战略性调整,调整低效门店。
今年一季度,爱婴室公司营收8.06亿元,同比增长6.42%;归母净利润630.69万元,同比增长135.29%。
施琼补充道,公司正积极寻找合适的并购标的,计划通过并购实现快速扩张,保持在母婴市场的领先地位。如有相关并购计划,公司将按照相关规定及时披露。
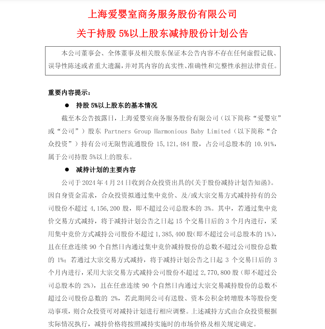
爱婴室第二大股东合众投资频繁减持公司股票也是市场关注的重点。
财报显示,2023年,爱婴室前十大股东(包含公司和个人)中有六个主体减持公司股份,且减持原因均为“自身需求”。其中减持股份数最多的是Partners Group Harmonious Baby Limited(以下简称“合众投资”),全年累计减持爱婴室股份608.11万股。2024年5月6日,合众投资再次公布了减持计划。

除了合众投资外,个人股东杨清芬、董勤存去年分别减持公司约53万股、35.5万股,原公司董事戚继伟减持9.9万股股份。
股东的频繁减持也让市场质疑,是否与公司近几年业绩表现不佳有关。
施琼对此回应称,公司外资股东合众投资减持主要出于美元私募基金内部管理需要,与公司基本面无关,爱婴室对于其减持的方式和进度会保持充分跟踪和沟通,并协助外资股东寻找协议减持的交易方,降低对二级市场的影响。
此外,从营收来源来看,母婴零售店通常以代销其他品牌的奶粉、用品为营收主要来源。
新的市场环境下,自有品牌产品已成为零售企业寻求差异化运营、提高竞争力的重要渠道。施琼在业绩会上披露了爱婴室近年自有品牌销售情况,自有品牌销售收入在2023年及今年第一季度均同比增长6%以上;品牌销售收入占自有渠道销售收入的比例已提升至13%;自有品牌产品毛利率较公司整体毛利率高出10-20个百分点。去年爱婴室毛利率为28.38%,同比减少0.16个百分点,已连续三年下滑。














