4月的最后一个工作日,北京证监局、广东证监局、新疆证监局密集披露了12张罚单,处罚主体涉及5家券商及7位相关责任人。其中,中信建投同时被北京证监局和广东证监局处罚,海通证券同时收到广东证监局和新疆证监局的罚单。
记者注意到,此轮罚单中,对各类违规行为监管较为全面,其中广东证监局的4张罚单指向债券发行管理的各个环节,包括承销、受托管理和持续督导。
据不完全统计,新“国九条”发布至今,多地证监局在不足一个月的时间内,共对12家券商开具罚单。

中金公司、中信建投和国都证券
被北京证监局“点名”
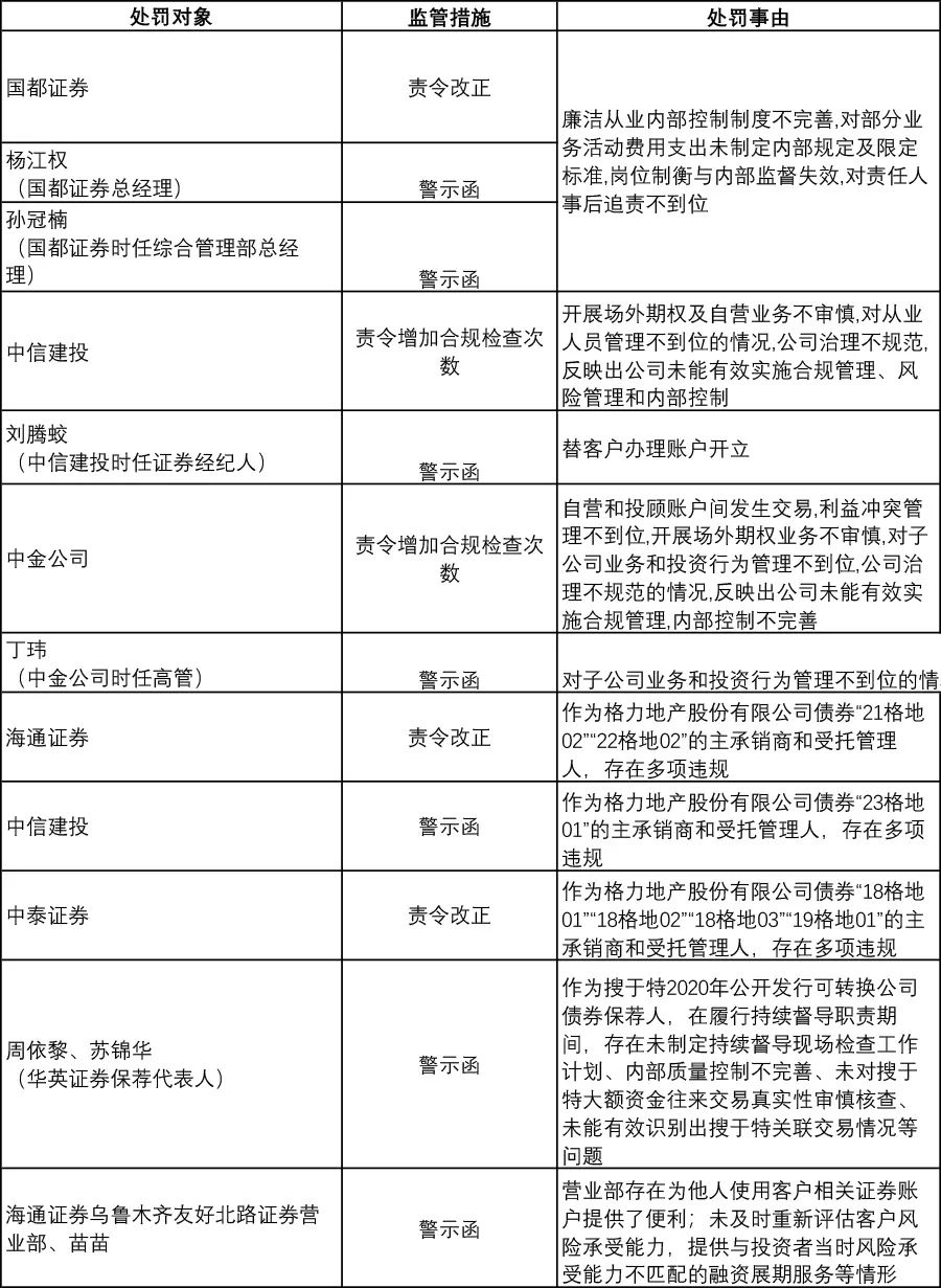
4月30日,北京证监局网站一次性披露了7张罚单。

其中,国都证券及总经理杨江权等被采取行政监管措施。罚单显示,国都证券存在以下问题:公司廉洁从业内部控制制度不完善,对部分业务活动费用支出未制定内部规定及限定标准,岗位制衡与内部监督失效,对责任人事后追责不到位。杨江权作为公司总经理,是落实廉洁从业管理职责的第一责任人,对相关违规行为负有主要责任。孙冠楠作为公司时任综合管理部总经理,对相关违规行为负有相应管理责任。
中信建投存在开展场外期权及自营业务不审慎,对从业人员管理不到位的情况,公司治理不规范,反映出公司未能有效实施合规管理、风险管理和内部控制,被责令就上述问题认真整改,并在一年内,每3个月开展一次内部合规检查,根据检查情况不断完善管理制度和内部控制措施,加强对业务和人员管理,防范和控制风险,并在每次检查后10个工作日内向证监局报送合规检查报告。
中金公司存在自营和投顾账户间发生交易,利益冲突管理不到位,开展场外期权业务不审慎,对子公司业务和投资行为管理不到位,公司治理不规范的情况,反映出公司未能有效实施合规管理,内部控制不完善。其同样被采取责令增加合规检查次数行政监管措施。
三券商因格力地产多期债券承销违规
广东证监局的罚单显示,中泰证券、海通证券、中信建投被罚,均因为格力地产相关债券承销违规。
中泰证券作为格力地产债券“18格地01”“18格地02”“18格地03”“19格地01”的主承销商和受托管理人,对存货不存在跌价情况的分析核查不严谨,未制作咨询审计机构工作底稿,未对发行人重大损失披露临时受托管理事务报告,对发行人立案调查事项披露临时受托管理事务报告不及时。
海通证券作为格力地产债券“21格地02”“22格地02”的主承销商和受托管理人,未对个别存货周边楼盘开盘价格低于项目楼面价的情况予以审慎分析核查;在“22格地02”期后事项核查中,未对存货可变现净值的评估进行持续关注和尽职调查;未制作咨询审计机构工作底稿;未对发行人重大损失披露临时受托管理事务报告;对发行人差错更正事项披露临时受托管理事务报告不及时。
中信建投证券作为格力地产债券“23格地01”的主承销商和受托管理人,咨询审计机构工作底稿留痕不足,未对发行人管理层制作访谈记录,未对发行人重大损失披露临时受托管理事务报告。
2月20日,上交所对格力地产时任董事长鲁君四予以通报批评。经查,公司未准确计量存货、资产减值等多项会计科目,导致债券发行公告、募集说明书、多期定期报告披露的财务数据不准确,损害了投资者知情权。鲁君四于2008年6月至2022年6月担任格力地产董事长,负责格力地产全面工作,对格力地产财务会计报告的真实性、准确性、完整性承担主要责任,为格力地产信息披露第一责任人,是对其任期内格力地产信息披露违法事项直接负责的主管人员。
监管“长牙带刺”促券商归位尽责
自新“国九条”发布以来,监管部门进一步压实中介机构“看门人”责任,强监管态势下,多地证监局在不足一个月的时间内,已对12家券商开出了罚单。
此外,已有多家券商机构被证监会立案调查,包括中信证券、海通证券、东吴证券等。
4月12日,中信证券、海通证券双双披露公告,因在相关主体违反限制性规定转让中核钛白2023年非公开发行股票过程中涉嫌违法违规,两家券商均被中国证监会立案。同日,中核钛白也发布公告称,公司实控人王泽龙因涉嫌违反限制性规定转让公司2023年定增股票,被证监会立案。
4月30日晚,该案处罚“落锤”。中核钛白、中信证券、海通证券齐发公告,收到证监会《行政处罚决定书》。证监会拟对各参与方合计罚没2.35亿元。其中,没收违法所得约7753万元,罚款1.57亿元,罚款约为没收违法所得的两倍。
从近期监管动态来看,新“国九条”下的穿透式强监管已对包括发行上市、融资融券等在内多个领域进行规范。业内人士表示,对于证券行业而言,“看门人”责任及“价值发现”能力将被不断压实,倒逼券商业务逻辑、规范、能力持续优化提升。














