为深入贯彻落实中央金融工作会议以及《国务院关于加强监管防范风险推动资本市场高质量发展的若干意见》(以下简称《若干意见》)精神,推动资本市场“1+N”政策体系形成和落地实施,证监会制定并陆续出台相关配套政策文件和制度规则,现就涉及发行监管、上市公司监管、证券公司监管、交易监管等方面的6项规则草案公开征求意见。

发行监管方面,包括2项规则修订。
一是修订《科创属性评价指引(试行)》。为落实《若干意见》关于严把发行上市准入关、完善科创板科创属性评价标准等要求,对申报科创板企业的研发投入金额、发明专利数量以及营业收入增长率设置更高标准,强化衡量科研投入、科研成果和成长性等指标要求,进一步引导中介机构提高申报企业质量,凸显科创板“硬科技”特色。
二是修订《中国证监会随机抽查事项清单》。为落实《若干意见》关于扩大对在审企业及相关中介机构现场检查覆盖面等要求,将首发企业随机抽取检查的比例由5%大幅提升至20%,并相应提高问题导向现场检查和交易所现场督导的比例,调整后,现场检查和督导整体比例将不低于三分之一。
上市公司监管方面,包括1项规则制定、1项规则修订。
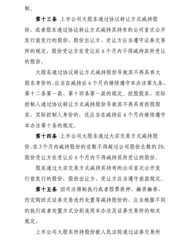
一是制定《上市公司股东减持股份管理办法》。将原有的《上市公司股东、董监高减持股份的若干规定》上升为《上市公司股东减持股份管理办法》,以证监会规章的形式发布。内容上,保持原减持规定基本框架不变,同时结合各方面关注重点,在严格规范大股东减持、有效防范绕道减持、细化违规责任条款、强化关键主体义务等方面做了针对性完善。
二是修订《上市公司董事、监事和高级管理人员所持本公司股份及其变动管理规则》。吸收整合原减持规定中有关规范董监高减持股份的要求,进一步明确规定离婚分割股票后各方共同遵守原有减持限制。
证券公司监管方面,主要是修订《关于加强上市证券公司监管的规定》,旨在通过加强监管,发挥上市证券公司推动行业高质量发展的引领示范作用。
重点包括:督促公司端正经营理念,把功能性放在首要位置,聚焦服务实体经济和居民财富管理等主责主业;发挥现代企业治理的有效性,强化内部制衡,完善人员管理,优化激励约束,加强对境内外子公司的管控;落实全面风险管理和全员合规要求,强化风控指标信息披露;合理审慎开展融资,提高资金运用效率,提升投资者回报。
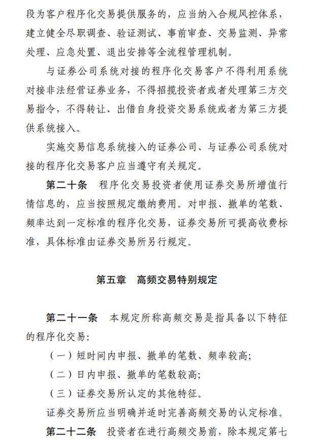
交易监管方面,制定《证券市场程序化交易管理规定(试行)》。
一是明确程序化交易的定义和总体要求。
二是明确报告要求。
三是明确交易监测和风险防控要求。
四是加强信息系统管理。五是加强高频交易监管。
六是明确监督管理安排。
七是明确北向程序化交易按照内外资一致的原则,纳入报告管理,执行交易监控标准,其他管理事项参照适用本规定。
此外,沪深北证券交易所同步就《股票发行上市审核规则》《股票上市规则》等19项具体业务规则向社会公开征求意见,涉及提高上市条件、规范减持、严格退市标准等方面。
欢迎社会各界提出宝贵意见。证监会及交易所将根据公开征求意见情况对上述制度规则草案进一步修改完善,履行程序后发布实施。
全部内容:























































