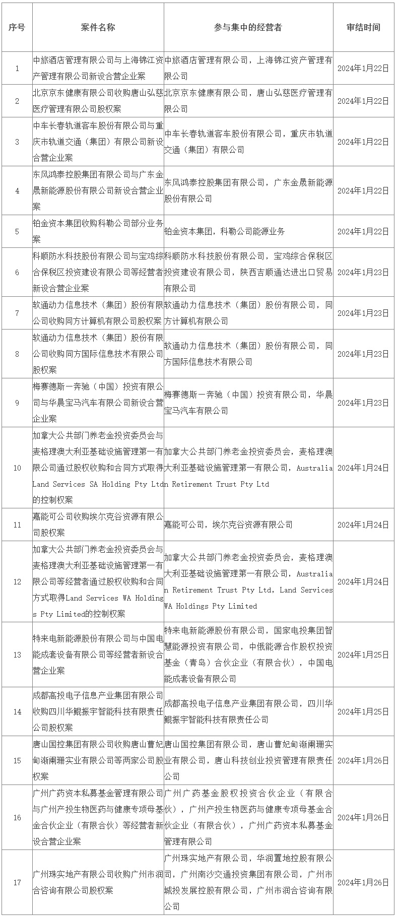
据市场监管总局消息,市场监管总局2月4日公布2024年1月22日—1月28日无条件批准经营者集中案件列表,其中包括梅赛德斯—奔驰(中国)投资有限公司与华晨宝马汽车有限公司新设合营企业案、成都高投电子信息产业集团有限公司收购四川华鲲振宇智能科技有限责任公司股权案等。
2024年1月22日—1月28日无条件批准经营者集中案件列表 见下:

据市场监管总局消息,市场监管总局2月4日公布2024年1月22日—1月28日无条件批准经营者集中案件列表,其中包括梅赛德斯—奔驰(中国)投资有限公司与华晨宝马汽车有限公司新设合营企业案、成都高投电子信息产业集团有限公司收购四川华鲲振宇智能科技有限责任公司股权案等。
2024年1月22日—1月28日无条件批准经营者集中案件列表 见下:

【责任编辑:慕悦】


扫描二维码关注"中国能源报"官方微信