又一家家族企业闯关资本市场。
近日,成立于2014年的广东富强科技股份有限公司(简称“富强科技”)回复深交所一轮问询,上市之路再进一步。
公司主要从事汽车内外饰件研发、生产和销售业务,主要产品包括汽车门内饰板总成、挡泥板总成、保险杠类产品、雨刮盖板总成、机舱护板总成等汽车内外饰件,以及精密注塑模具等。
IPO前,富强科技的家族成员、实控人纷纷入股,共同打造上市共富之路。
超7成收入来自广汽集团
报告期内(2020年-2022年以及2023年上半年),富强科技实现营业收入4.93亿元、6.77亿元、10.38亿元和6.39亿元;归属于母公司股东的净利润分别为7081.29万元、1.08亿元、1.29亿元和7830.50万元。
公司业绩增长归功于广汽集团。
报告期内,公司向前五大客户的销售比例分别为89.47%、90.68%、94.46%和96.73%,其中向第一大客户广汽集团的销售比例分别为56.51%、56.93%、73.90%和 82.24%,主要以下属企业广汽埃安、广汽乘用车为主。

图片来源:招股书

图片来源:招股书
根据中国汽车工业协会数据,2022年,广汽集团下属及合营企业的汽车销量为243.5万辆,占全国汽车销量的9.06%,在国内汽车企业集团中排名第四位。其中,广汽乘用车在报告期内的销量整体保持稳定,并实现小幅增长;广汽埃安作为广汽集团自主新能源汽车品牌,销量增长迅速。
但值得注意的是,富强科技的毛利率却在持续下滑。报告期内,公司主营业务毛利率分别为34.30%、32.38%、25.51%和24.28%,2022年降幅较大,主要由产品价格年降、市场竞争加剧等因素导致。
家族、朋友共富贵
富强科技是陈氏家族企业。
目前,富强科技的实际控制人为陈茂镜、陈茂山兄弟,两人通过直接、间接合计持有公司75.65%的股权。此外,陈茂山之妻李跃冬直接持有公司8.23%的股权,其与实控人签署了一致行动协议。

图片来源:招股书
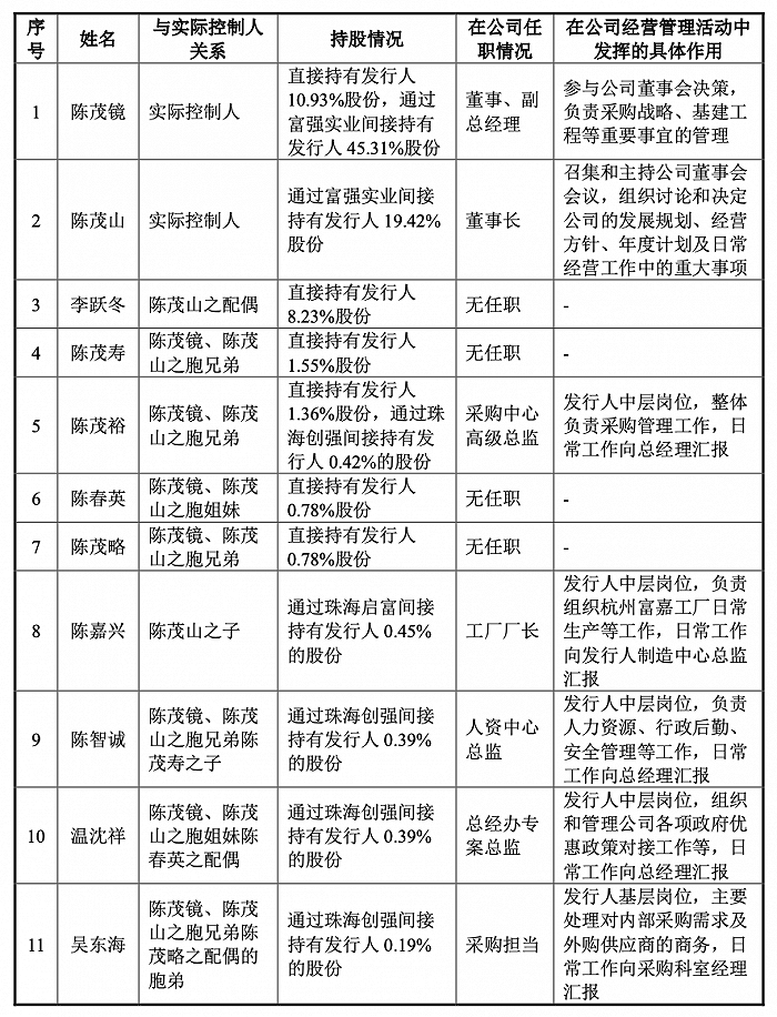
家族成员方面,在富强科技直接或间接持股的亲属共9人,其中5人在公司任职,具体情况如下:

图片来源:一轮审核问询回复
据招股书显示,前述家族成员主要在2020年9月直接入股或11月通过员工持股平台(珠海启富、珠海创强)入股,两次增资价格分别为1元/注册资本、2.80元/注册资本。

图片来源:招股书
针对两次增资价格差异以及公允性,富强科技在一轮问询回复中表示,前次增资为家族财产内部分配,不存在外部股东,价格公允;后次增资系对员工实施的股权激励,已进行股份支付处理。
界面新闻留意到,除了家族成员之外,实控人的好朋友梁伟文也参与了“上市分羹”。据悉,梁伟文入股系因看好公司未来发展且对于公司筹备上市等工作具有重要帮助。目前,其担任公司董事、副董事长,同时担任广州市瑞展股权投资管理有限公司投资总监。
根据第二次增资计算,富强科技对应的估值为4.33亿元。本次IPO,公司计划发行新股不低于发行后总股本的25%,拟募资10.01亿元,对应估值约为40亿元。
此外,报告期内,富强科技还进行了现金分红。2020年、2022年以及2023年上半年,公司分红金额分别为3650万元、3862.5万元、3090万元,累计分红1.06亿元,而分红款也多数落在陈家人的口袋。
然而,在本次募投项目中,公司计划5.6亿元用于补充流动资金,剩余3.73亿元用于扩产、0.68亿元用于研发。大手笔分红后又募资补流是否合理?
另外,家族企业的内部控制也是一大关注事项。
招股书显示,公司存在家族成员个人代收废料销售等款项的情形。2020-2022年,陈庚秀(陈茂镜配偶张牡丹之弟张载等之配偶)、温沈祥和吴东海个人代收废料销售款项的合计金额及利息分别为96.77万元、20.79万元和16.58万元。














