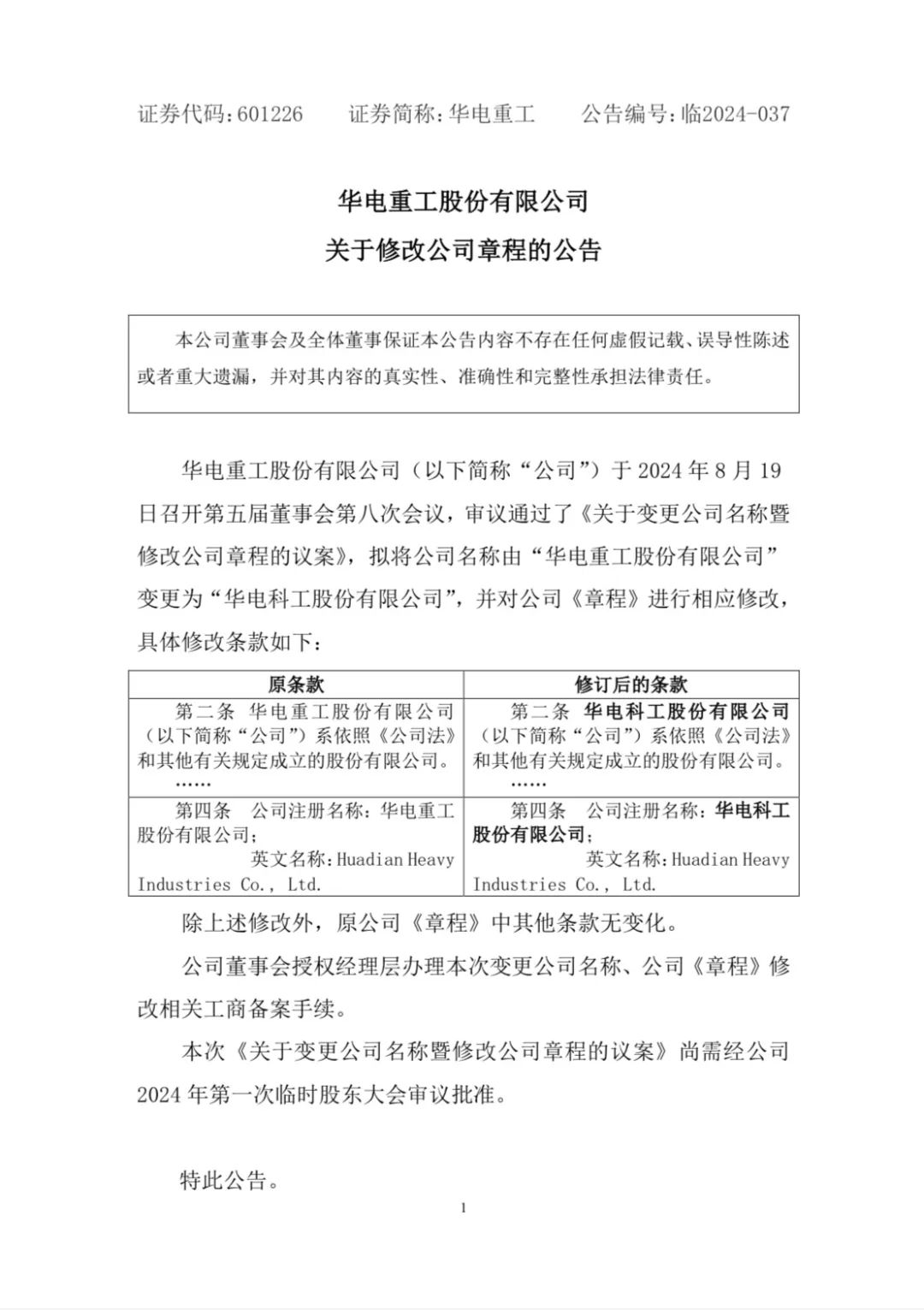
8月20日,华电重工发布公告称,公司于2024年8月19日召开第五届董事会第八次会议,以9票同意、0票反对、0票弃权的结果,审议通过了《关于变更公司名称暨修改公司章程的议案》, 拟将公司中文全称由“华电重工股份有限公司”变更为“华电科工股 份有限公司”,英文全称保持不变。


8月20日,华电重工发布公告称,公司于2024年8月19日召开第五届董事会第八次会议,以9票同意、0票反对、0票弃权的结果,审议通过了《关于变更公司名称暨修改公司章程的议案》, 拟将公司中文全称由“华电重工股份有限公司”变更为“华电科工股 份有限公司”,英文全称保持不变。


【责任编辑:杨涵易】


扫描二维码关注"中国能源报"官方微信