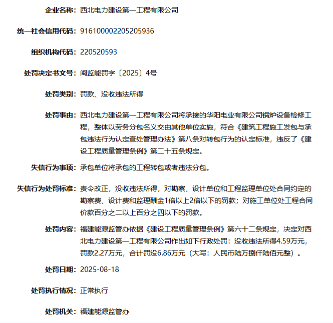
近日,国家能源局资质和信用信息系统披露处罚信息显示,西北电力建设第一工程有限公司因其将承接的华阳电业有限公司锅炉设备检修工程,整体以劳务分包名义交由其他单位实施,符合《建筑工程施工发包与承包违法行为认定查处管理办法》第八条对转包行为的认定标准,违反了《建设工程质量管理条例》第二十五条规定。福建能源监管办依据《建设工程质量管理条例》第六十二条规定,决定对西北电力建设第一工程有限公司作出如下行政处罚:没收违法所得4.59万元,罚款2.27万元,合计罚没6.86万元(大写:人民币陆万捌仟陆佰元整)。
天眼查显示西北电力建设第一工程有限公司,成立于1995年,中国能源建设集团成员,位于陕西省渭南市,是一家以从事建筑装饰、装修和其他建筑业为主的企业。















