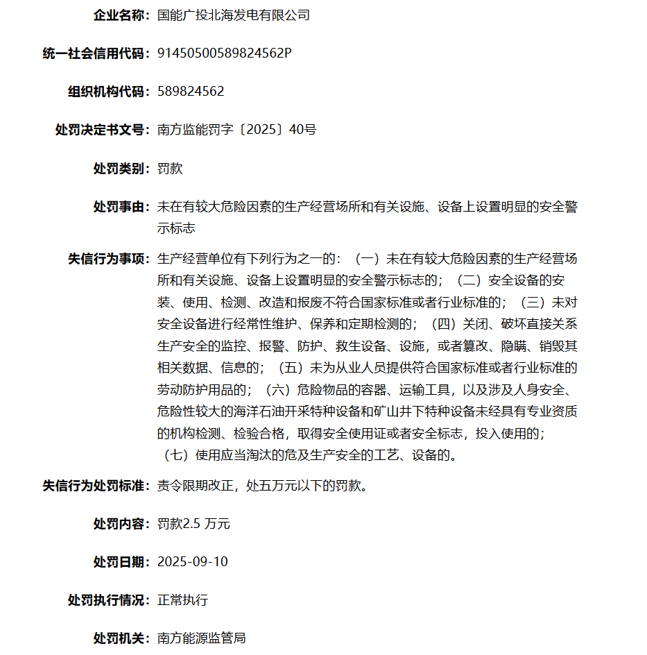
近日,国家能源局资质和信用信息系统信息显示,国能广投北海发电有限公司因未在有较大危险因素的生产经营场所和有关设施、设备上设置明显的安全警示标志。被南方能源监管局罚款2.5 万元。
天眼查显示国能广投北海发电有限公司,成立于2012年,位于广西壮族自治区北海市,是一家以从事电力、热力生产和供应业为主的企业。

近日,国家能源局资质和信用信息系统信息显示,国能广投北海发电有限公司因未在有较大危险因素的生产经营场所和有关设施、设备上设置明显的安全警示标志。被南方能源监管局罚款2.5 万元。
天眼查显示国能广投北海发电有限公司,成立于2012年,位于广西壮族自治区北海市,是一家以从事电力、热力生产和供应业为主的企业。

【责任编辑:杨梓安】


扫描二维码关注"中国能源报"官方微信