

A股并购重组市场愈发活跃。
1月9日,又有2家A股上市公司披露了重大资产重组相关公告。其中,交运股份公告称,公司筹划将所持有的乘用车销售与汽车后服务板块、汽车零部件制造与销售服务板块相关资产与公司控股股东久事集团及其关联方持有的文体娱乐业、旅游业相关业务资产进行置换,预计将构成重大资产重组,本次交易公司股票不停牌。
值得一提的是,1月9日,交运股份股价强势爆发,当天早盘便冲上涨停,截至收盘,大涨10.05%,报6.79元,总市值为69.83亿元。
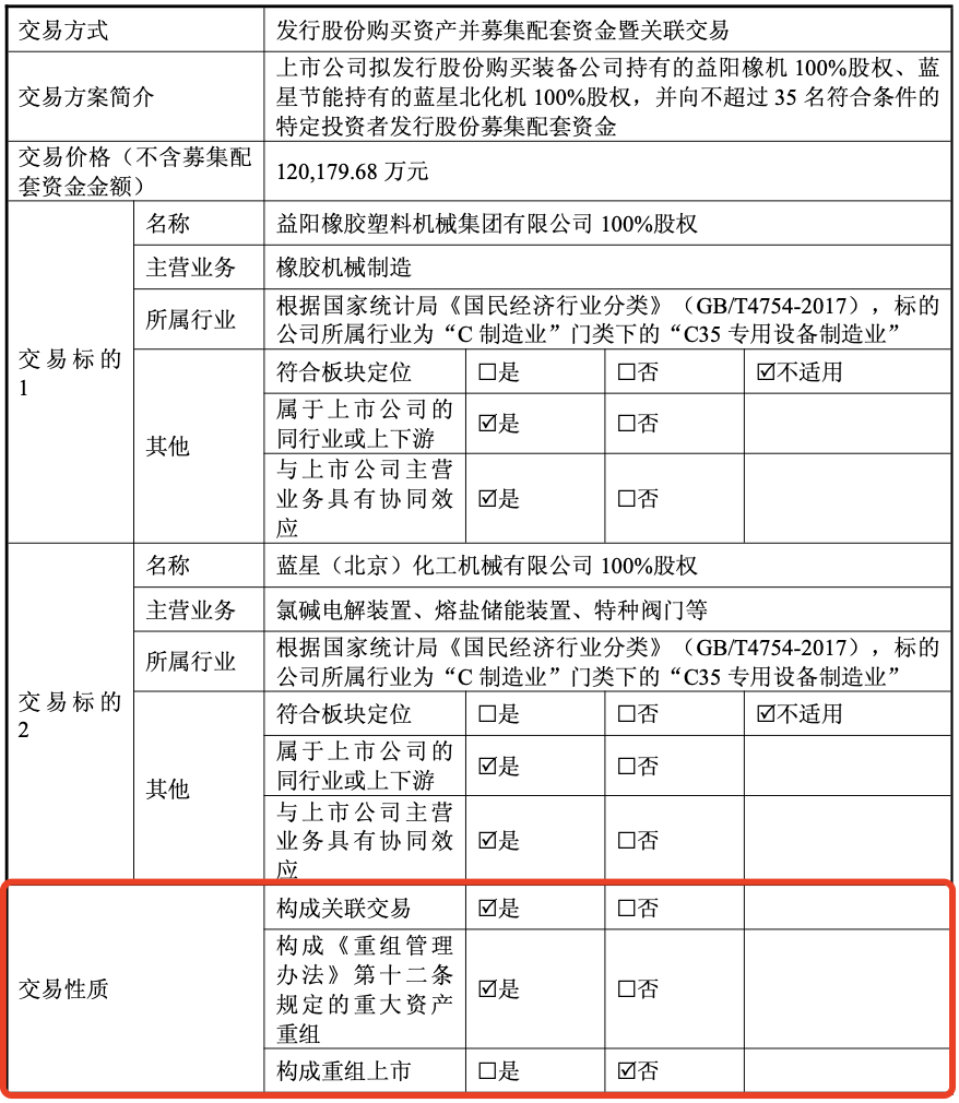
中化装备同日发布公告称,拟发行股份购买益阳橡机100%股权、蓝星北化机100%股权,并向不超过35名符合条件的特定投资者发行股份募集配套资金,本次交易构成重大资产重组,股票不停牌。
重大资产重组
1月9日,交运股份发布公告称,公司筹划重大资产置换暨关联交易,拟将所持有的乘用车销售与汽车后服务、汽车零部件制造与销售服务板块相关资产,与控股股东上海久事(集团)有限公司及其关联方持有的文体娱乐业、旅游业相关业务资产进行置换,拟置入资产与拟置出资产交易价格的差额由一方向另一方以现金方式补足。截至公告披露日,公司与久事集团已签署《资产置换框架协议》。

交运股份表示,根据初步研究和测算,本次交易预计将构成重大资产重组,但不涉及公司发行股份购买资产,不会导致公司控股股东和实际控制人发生变更。交易价格尚未确定,将根据经备案或核准的资产评估价值为基础协商确定。本次交易公司股票不停牌。
根据公告,拟置入资产主要包括,上海久事体育赛事运营管理有限公司100%股权、新设立的体育场馆运营公司100%股权、上海久事智慧体育有限公司不低于62.40%股权、上海浦江游览集团有限公司100%股权和上海久事演艺有限公司100%股权等;拟置出资产主要包括,上海市汽车修理有限公司100%股权、上海交运汽车动力系统有限公司100%股权、上海交运汽车精密冲压件有限公司100%股权、上海通华不锈钢压力容器工程有限公司80%股权、烟台中瑞汽车零部件有限公司100%股权、沈阳中瑞汽车零部件有限公司100%股权等。差额部分由一方向另一方以现金方式补足。
针对最新披露的重大资产重组事项,交运股份在公告中表示,通过本次交易,上市公司将实现业务战略转型,有利于改善资产质量、增强抗风险能力,提升持续经营能力和竞争优势。
在拟置入的资产中,上海久事体育赛事运营管理有限公司备受关注。据公开资料,该公司成立于2007年11月,公司以运营F1中国大奖赛、上海ATP1000大师赛等国际顶级赛事为核心业务,同时涵盖文化艺术活动策划、体育经纪等领域。其运营的赛事多次获国际奖项,包括连续五年获得“年度最佳ATP1000大师赛”主办方称号。
交运股份在公告中提示称,本次交易尚处于筹划阶段,具体交易标的资产范围、交易价格等要素均未最终确定。
并购重组市场活跃
同日,中化装备也发布公告称,公司拟向中国化工装备有限公司发行1.96亿股股份购买其持有的益阳橡机100%股权,向北京蓝星节能投资管理有限公司发行1.96亿股股份购买其持有的北化机100%股权。本次交易不设发行价格调整方案。同时,公司拟向不超过35名特定投资者发行股份募集配套资金不超过3亿元,全部用于补充上市公司或标的公司流动资金或偿还债务。本次交易构成重大资产重组。

中化装备表示,本次交易完成后,上市公司在橡胶机械行业及化工装备行业的专业能力、品牌管理与营销经营实力、专业服务人才队伍、战略客户资源等方面将得到加强。上市公司在主营业务领域的市场规模将进一步增大,完善产品矩阵和业务布局,实现战略客户资源的拓展与补充,有利于公司巩固行业地位,提升核心竞争力,从业务范围、生产经营效率等多层次整体提升盈利能力、可持续经营能力和抗风险抗周期能力。
股价方面,截至1月9日,中化装备股价跌0.35%,报8.52元,总市值为42.05亿元。
据公告,2024年末,中化装备已完成重大资产重组,将KM集团置出了上市公司,上市公司主营业务已变为橡胶机械和化工机械。2025年1—9月,中化装备实现营业收入9.71亿元、实现归属于上市公司股东净利润-0.27亿元,仍处于亏损状态,上市公司盈利能力亟待提升。
中化装备表示,本次交易将实现益阳橡机、北化机注入上市公司,上市公司的营业收入规模及利润规模将进一步提升,助力上市公司尽快扭亏为盈,并进一步提升盈利能力,同时提升上市公司在橡机与化机板块的行业竞争力。本次交易将切实提高上市公司的竞争力,符合上市公司和全体股东的利益。














