
3月24日,国家能源局印发《2026年能源行业标准计划立项指南》。
在行业标准制修订计划方面,重点立足能源安全和促进能源绿色低碳转型、服务行业管理和发展、促进产业提质增效、提升行业标准国际化水平四个方向。
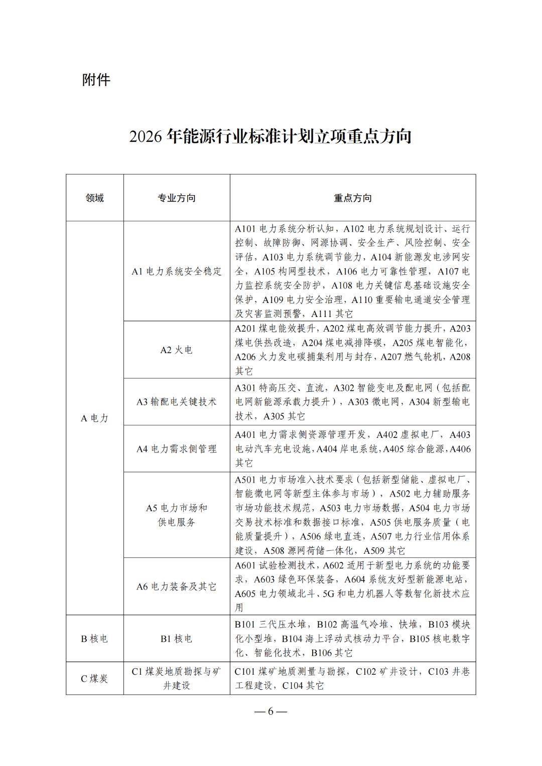
2026年能源行业标准计划主要分为电力,核电,煤炭,油气,新能源和可再生能源,新型储能和氢能,炼油、煤制油气和绿色燃料,能源碳管理和产业创新融合发展等8个领域、29个专业方向。
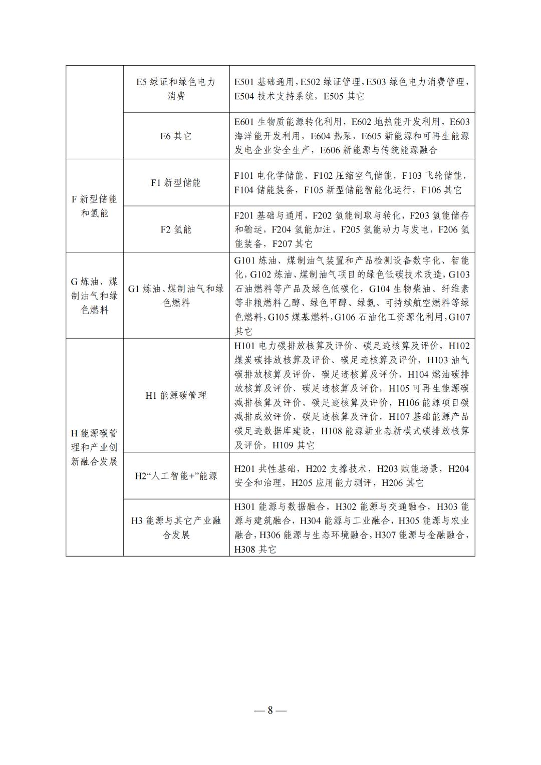
其中,能源碳管理和产业创新融合发展领域较2025年进一步完善细化:

原文如下:









3月24日,国家能源局印发《2026年能源行业标准计划立项指南》。
在行业标准制修订计划方面,重点立足能源安全和促进能源绿色低碳转型、服务行业管理和发展、促进产业提质增效、提升行业标准国际化水平四个方向。
2026年能源行业标准计划主要分为电力,核电,煤炭,油气,新能源和可再生能源,新型储能和氢能,炼油、煤制油气和绿色燃料,能源碳管理和产业创新融合发展等8个领域、29个专业方向。
其中,能源碳管理和产业创新融合发展领域较2025年进一步完善细化:

原文如下:










扫描二维码关注"中国能源报"官方微信