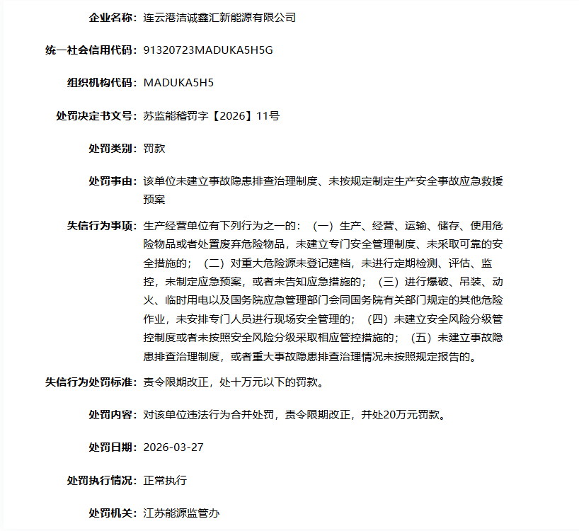
近日,国家能源局资质和信用信息系统处罚信息显示,连云港洁诚鑫汇新能源有限公司因未建立事故隐患排查治理制度、未按规定制定生产安全事故应急救援预案,被江苏能源监管办责令限期改正,并处20万元罚款。
天眼查显示,连云港洁诚鑫汇新能源有限公司,成立于2024年,位于江苏省连云港市,是一家以从事科技推广和应用服务业为主的企业。

近日,国家能源局资质和信用信息系统处罚信息显示,连云港洁诚鑫汇新能源有限公司因未建立事故隐患排查治理制度、未按规定制定生产安全事故应急救援预案,被江苏能源监管办责令限期改正,并处20万元罚款。
天眼查显示,连云港洁诚鑫汇新能源有限公司,成立于2024年,位于江苏省连云港市,是一家以从事科技推广和应用服务业为主的企业。



扫描二维码关注"中国能源报"官方微信