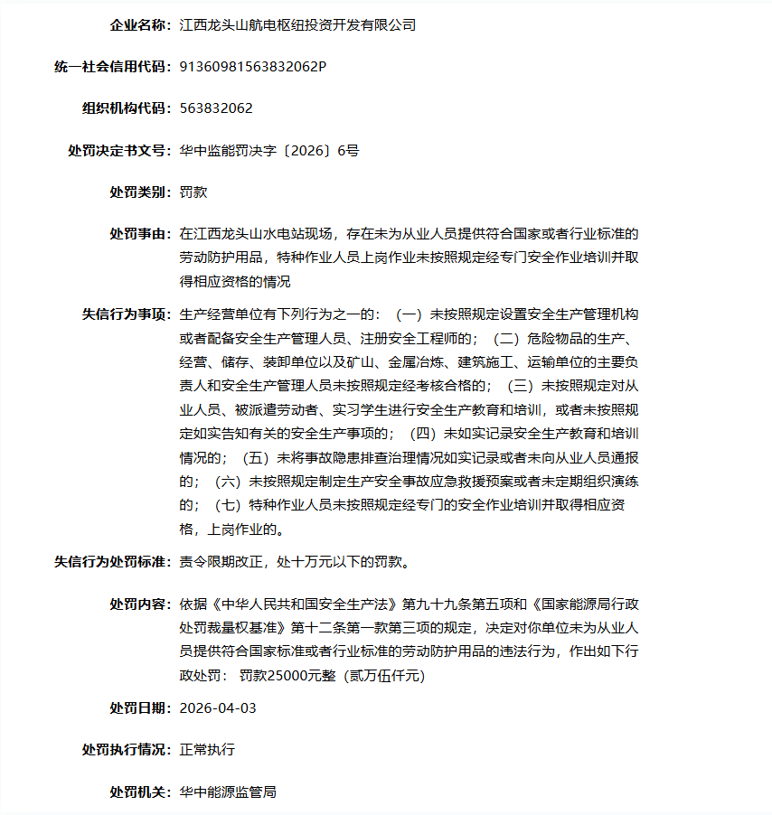
近日,国家能源局资质和信用信息系统处罚信息显示,江西龙头山航电枢纽投资开发有限公司因在江西龙头山水电站现场,存在未为从业人员提供符合国家或者行业标准的劳动防护用品,特种作业人员上岗作业未按照规定经专门安全作业培训并取得相应资格的情况,被华中能源监管局罚款25000元。
天眼查显示,江西龙头山航电枢纽投资开发有限公司,成立于2010年,位于江西省宜春市,是一家专注于水利水电与航运基础设施开发运营的企业。

近日,国家能源局资质和信用信息系统处罚信息显示,江西龙头山航电枢纽投资开发有限公司因在江西龙头山水电站现场,存在未为从业人员提供符合国家或者行业标准的劳动防护用品,特种作业人员上岗作业未按照规定经专门安全作业培训并取得相应资格的情况,被华中能源监管局罚款25000元。
天眼查显示,江西龙头山航电枢纽投资开发有限公司,成立于2010年,位于江西省宜春市,是一家专注于水利水电与航运基础设施开发运营的企业。



扫描二维码关注"中国能源报"官方微信